Agrocalidad
buscar
buscar
Inicio
La Agencia
Transparencia
Programas / Servicios
Biblioteca
Noticias
Asistencia Agrocalidad
Enlaces
Compras públicas
Quipux Sistema de Gestión Documental
Gobierno por Resultado
Portal Tramites Ciudadanos
Sistema de Solicitud de Viajes al Exterior
Enlaces Gubernamentales
Presidencia
El Presidente
La Presidencia
Palacio de Gobierno
Vicepresidencia
El Vicepresidente
La Vicepresidencia
Programas / Servicios
Secretarías Nacionales
Administración Pública
Comunicación
Gestión de la Política
Planificación y Desarrollo
Secretarías
Agua
Educación Superior, Ciencia, Tecnología e Innovación
Desarrollo Amazónico
Gestión de Riesgos
Secretaria del Buen Vivir
Ministerios
Coordinador de Desarrollo Social
Desarrollo Urbano y Vivienda
Salud Pública
Inclusión Económica y Social
Deporte
Coordinador de Política Económica
Finanzas
Coordinador de Producción, Empleo y Competitividad
Agricultura, Ganadería, Acuacultura y Pesca
Transporte y Obras Públicas
Industrias y Productividad
Comercio Exterior
Relaciones Laborales
Turismo
Coordinador de Seguridad
Defensa Nacional
Interior
Relaciones Exteriores y Movilidad Humana
Justicia, Derechos Humanos y Cultos
Coordinador de Conocimiento y Talento Humano
Educación
Cultura y Patrimonio
Coordinador de Sectores Estratégicos
Telecomunicaciones y de la Sociedad de la Información
Electricidad y Energía Renovable
Ambiente
Recursos Naturales no Renovables
twitter
facebook
youtube
flickr
Ferrocarril, AlausÃ
Accesibilidad
Transparencia
twitter
facebook
youtube
flickr
Toggle navigation
Inicio
La Agencia
Transparencia
Programas / Servicios
Biblioteca
Noticias
Asistencia Agrocalidad
MENÚ
buscar
buscar
buscar
Agrocalidad
>
Área de Gestión de Calidad
Área de Gestión de Calidad
Comparte esta publicación:
Tweet
Compartir
Imprimir
Mail
Cliente externo con pago
Cliente externo con convenio
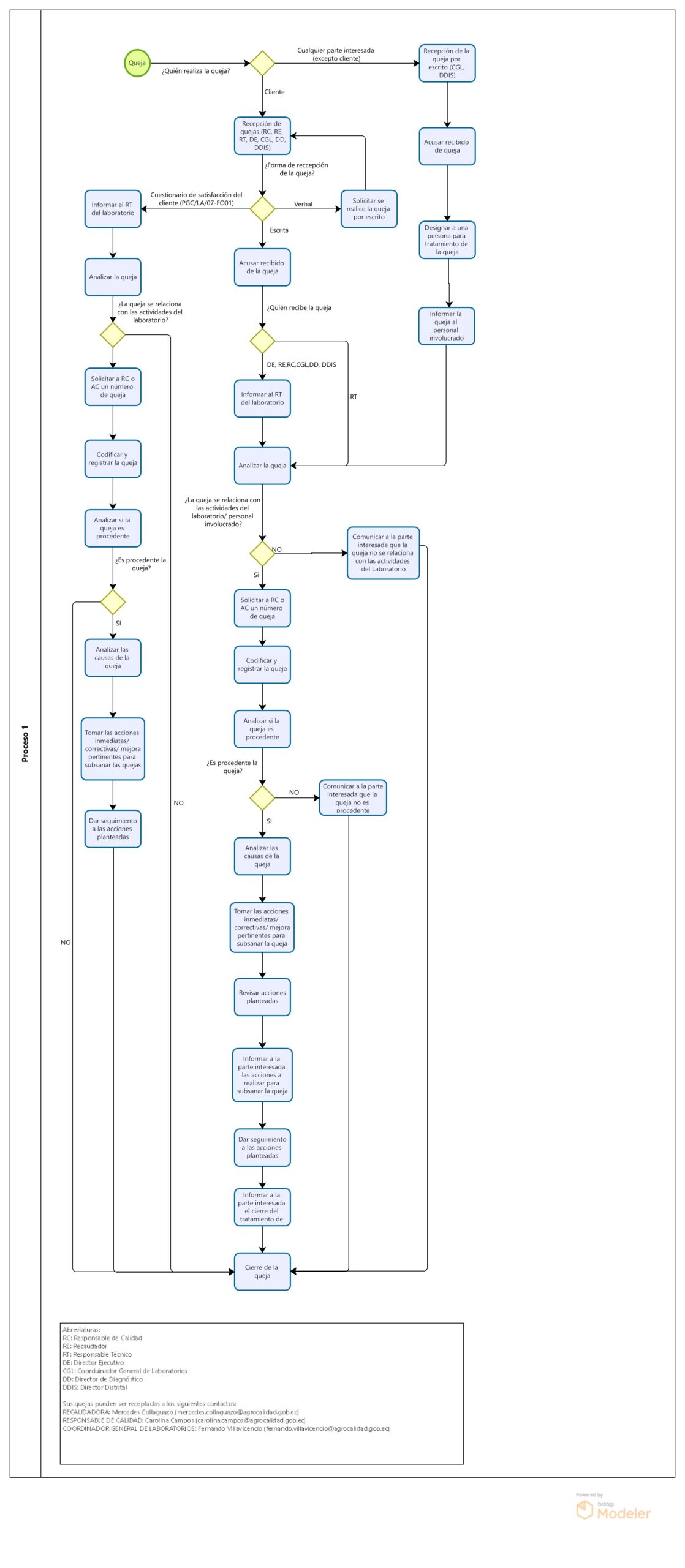
Tratamiento de Quejas
MANUAL MGC/LA/01 MANUAL DEL SISTEMA DE GESTIÓN DE LA INFORMACIÓN DE LABORATORIOS (LIMS) CLIENTE EXTERNO.
Manejo de quejas y evaluación de la satisfacción al cliente
MANEJO DE POTENCIAL CONFLICTO DE INTERÉS, INFORMACIÓN Y CONFIDENCIALIDAD